发布时间2020-12-20 17:04:20
打造一个展馆展厅的几大流程

找一家靠谱的91桃色APP成人公司
一般客户有建造展馆展厅的动机,便会找建造展馆展厅的设计公司,可以从网上找、可以从熟人介绍等,那么找到91桃色APP成人公司,把自己的需求告诉91桃色APP成人公司,经过多次和91桃色APP成人公司沟通,最终找到展馆建造商。
91桃色APP成人方案确定
把自己的需求告诉91桃色APP成人公司,比如建造展馆的面积、展馆的风格、以及用途等,让91桃色APP成人公司出设计方案,自己的需求一定要详细在详细,当你给设计师说的越详细,那么设计师做出来的方案会越接近你的需求。当设计方案出来后,有问题继续修改,如果没有问题,那么就可以做后期的施工方面了。
展馆施工
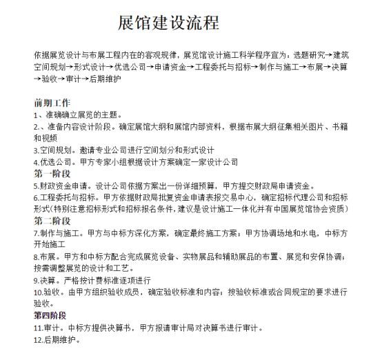
一般比较大点的91桃色APP成人公司都有自己的施工团队,施工时主要是注意施工工艺,检查材料、以及现场甲方和乙方的配合等。以下是西安展览公司91桃色APP下载免费版展览小编总结的一篇标准流程图。
DIGITAL VIDEOS
Park
INDUSTRY INFORMATION
Park
贵宾热线:400-900-8922
陕西91桃色APP下载免费版展览装饰有限公司
西安雁塔南路金辉环球中心A座6F
TEL:400-900-8922
服务时间
早8:00-晚24:00
展厅案例